Всем, кого не победит COVID-19

Модератор: модераторы

PSP
Администратор сайта
Сообщения: 7203
Зарегистрирован: Вс, 28 дек 2003, 11:47
Откуда: Луга
Контактная информация:

Re: Всем, кого не победит COVID-19

Сообщение PSP » Сб, 02 май 2020, 11:45

И ещё о графиках.
13_30_верх.jpg
13_30_верх.jpg (58.47 КБ) 24752 просмотра

PSP
Администратор сайта
Сообщения: 7203
Зарегистрирован: Вс, 28 дек 2003, 11:47
Откуда: Луга
Контактная информация:

Re: Всем, кого не победит COVID-19

Сообщение PSP » Пт, 08 май 2020, 12:30

Приступаем к исследованию...
13_30_низ.jpg
13_30_низ.jpg (57.13 КБ) 24637 просмотров

PSP
Администратор сайта
Сообщения: 7203
Зарегистрирован: Вс, 28 дек 2003, 11:47
Откуда: Луга
Контактная информация:

Re: Всем, кого не победит COVID-19

Сообщение PSP » Пт, 08 май 2020, 12:31

Исследуем...
14_30.jpg
14_30.jpg (114.59 КБ) 24576 просмотров

PSP
Администратор сайта
Сообщения: 7203
Зарегистрирован: Вс, 28 дек 2003, 11:47
Откуда: Луга
Контактная информация:

Re: Всем, кого не победит COVID-19

Сообщение PSP » Пт, 08 май 2020, 12:32

Исследуем...
15_30.jpg
15_30.jpg (112.1 КБ) 24637 просмотров

PSP
Администратор сайта
Сообщения: 7203
Зарегистрирован: Вс, 28 дек 2003, 11:47
Откуда: Луга
Контактная информация:

Re: Всем, кого не победит COVID-19

Сообщение PSP » Пт, 08 май 2020, 12:33

Исследуем.
16_30.jpg
16_30.jpg (81.98 КБ) 24637 просмотров

PSP
Администратор сайта
Сообщения: 7203
Зарегистрирован: Вс, 28 дек 2003, 11:47
Откуда: Луга
Контактная информация:

Re: Всем, кого не победит COVID-19

Сообщение PSP » Сб, 16 май 2020, 13:37

На помощь приходит геометрия...
17_30.jpg
17_30.jpg (111.21 КБ) 24539 просмотров

PSP
Администратор сайта
Сообщения: 7203
Зарегистрирован: Вс, 28 дек 2003, 11:47
Откуда: Луга
Контактная информация:

Re: Всем, кого не победит COVID-19

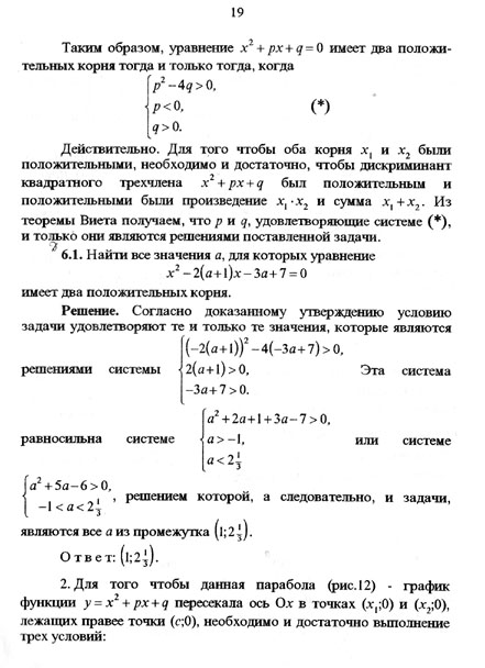
Сообщение PSP » Сб, 16 май 2020, 13:38

Корни, корни...
18_30.jpg
18_30.jpg (92.38 КБ) 24539 просмотров

PSP
Администратор сайта
Сообщения: 7203
Зарегистрирован: Вс, 28 дек 2003, 11:47
Откуда: Луга
Контактная информация:

Re: Всем, кого не победит COVID-19

Сообщение PSP » Сб, 16 май 2020, 13:39

Снова корни...
19_30.jpg
19_30.jpg (75.03 КБ) 24539 просмотров

PSP
Администратор сайта
Сообщения: 7203
Зарегистрирован: Вс, 28 дек 2003, 11:47
Откуда: Луга
Контактная информация:

Re: Всем, кого не победит COVID-19

Сообщение PSP » Сб, 16 май 2020, 13:40

Продолжаем...
20_30.jpg
20_30.jpg (78.5 КБ) 24539 просмотров

PSP
Администратор сайта
Сообщения: 7203
Зарегистрирован: Вс, 28 дек 2003, 11:47
Откуда: Луга
Контактная информация:

Re: Всем, кого не победит COVID-19

Сообщение PSP » Сб, 16 май 2020, 13:41

И ещё...
21_30.jpg
21_30.jpg (82.62 КБ) 24539 просмотров

PSP
Администратор сайта
Сообщения: 7203
Зарегистрирован: Вс, 28 дек 2003, 11:47
Откуда: Луга
Контактная информация:

Re: Всем, кого не победит COVID-19

Сообщение PSP » Сб, 16 май 2020, 13:42

И наконец...
22_верх_30.jpg
22_верх_30.jpg (82.46 КБ) 24539 просмотров

PSP
Администратор сайта
Сообщения: 7203
Зарегистрирован: Вс, 28 дек 2003, 11:47
Откуда: Луга
Контактная информация:

Re: Всем, кого не победит COVID-19

Сообщение PSP » Вс, 24 май 2020, 14:55

И снова помогает геометрия...
22_низ_30.jpg
22_низ_30.jpg (32.06 КБ) 24425 просмотров

PSP
Администратор сайта
Сообщения: 7203
Зарегистрирован: Вс, 28 дек 2003, 11:47
Откуда: Луга
Контактная информация:

Re: Всем, кого не победит COVID-19

Сообщение PSP » Вс, 24 май 2020, 14:56

Далее...
23_30.jpg
23_30.jpg (92.9 КБ) 24424 просмотра

PSP
Администратор сайта
Сообщения: 7203
Зарегистрирован: Вс, 28 дек 2003, 11:47
Откуда: Луга
Контактная информация:

Re: Всем, кого не победит COVID-19

Сообщение PSP » Вс, 24 май 2020, 14:56

И ещё...
24_30.jpg
24_30.jpg (102.6 КБ) 24424 просмотра

PSP
Администратор сайта
Сообщения: 7203
Зарегистрирован: Вс, 28 дек 2003, 11:47
Откуда: Луга
Контактная информация:

Re: Всем, кого не победит COVID-19

Сообщение PSP » Вс, 24 май 2020, 14:58

И вот о квадратной функции...
25_30.jpg
25_30.jpg (94.19 КБ) 24424 просмотра


Вернуться в «Новости»

Кто сейчас на конференции

Сейчас этот форум просматривают: нет зарегистрированных пользователей и 6 гостей